在线咨询分类招生相关问题

贵州城市职业学院2024年招生报考指南


办学层次:普通高等教育
办学层次:高职(专科)
办学类型:全日制
学 制:三年
填报代码:0010

学校概况
贵州城市职业学院是经贵州省人民政府批准设立、教育部备案、纳入国家计划内统一招生的全日制普通高校。学校坐落于风景秀丽的花溪大学城,规划占地1445亩,现有在校生10000余人,目前已为社会输送5万余名高素质技术技能人才。

现有城镇建设与管理、智能制造(汽车)、工商企业管理、智慧文旅、医药健康服务5个专业群25个专业。



学校荣誉
● 第六届中华职业教育创新创业大赛全国现场总决赛(高职组)国赛二等奖
● 第九届中国国际“互联网+”大学生创新创业大赛贵州省赛荣获金奖
●“2023年贵阳市舞蹈新作品展演”中荣获专业组一等奖
●2023年贵州省职业院校技能大赛暨全国职业院校技能大赛贵州省选拔赛创新创业赛项一等奖
● 2023年贵州省职业院校技能大赛暨全国职业院校技能大赛贵州省选拔赛供应链管理赛项一等奖
● 中国-东盟职业院校技能大赛“3D打印创新创意设计”赛项“虹日”作品荣获一等奖
●贵州省第五届学生运动会高职高专男子组篮球比赛荣获第一名
● 贵州省职业院校技能大赛健康与社会照护个人二等奖
● 贵州省职业院校技能大赛移动应用开发个人二等奖
●2023年贵州省职业院校技能大赛暨全国职业院校技能大赛贵州省选拔赛企业沙盘经营模拟团体二等奖
●第十八届多彩贵州闪亮青春全省大学生电商直播大赛二等奖
●城建学院教师党支部获批第三批全国党建工作样板支部建设,是全省民办高职院校中唯一获批建设单位
●商务学院学生党支部获批贵州省高校党建工作样板党支部建设

▲学校参加部分技能竞赛获奖情况
部分技能竞赛合影
学校教育发展成效显著 师生技能竞赛成绩斐然

▲第六届中华职业教育创新创业大赛全国现场总决赛(高职组)(国赛二等奖)

▲第九届中国国际“互联网+”大学生创新创业大赛贵州省赛荣获(金奖)

▲2023年贵州省职业院校技能大赛暨全国职业院校技能大赛贵州省选拔赛创新创业赛项(一等奖)

▲2023年贵州省职业院校技能大赛暨全国职业院校技能大赛贵州省选拔赛供应链管理赛项(一等奖)

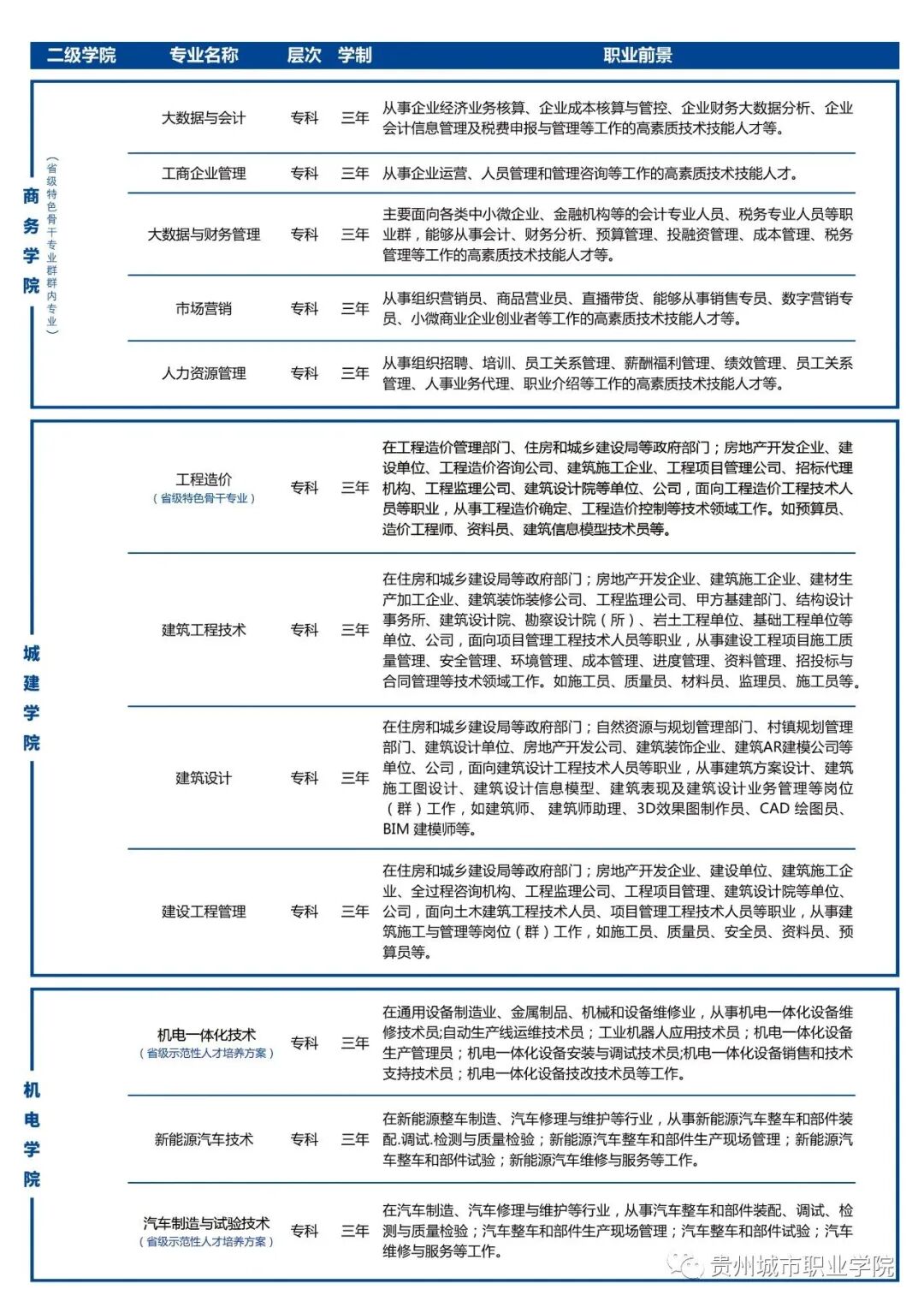
你可选择的优质专业



产教融合 校企合作
部分校企合作实习单位




产教融合是职业教育的重要支撑,学校持续深化产教融合、校企合作,进一步加强“校中厂、厂中校”建设,打造校企共建共享型实训基地,与160家稳定合作的大中型企业开展“预就业”式岗位实习,经考核合格后由相关单位录用,实现毕业生“零距离”就业。
学校改革创新人才培养模式,将人才培养目标与行业需求紧密对接,将课程通用标准和行业标准深度融合,逐步形成了“产教融合,校企合作”的特色育人模式。
订单式培育


学校充分发挥校企合作优势,设立软件技术(天马微移动应用开发订单班)和大数据技术(天马微数据处理订单班)。


实训室建设及活动场所
学校高度重视专业实训室建设,培养实践操作型人才。实现以训促教、以训促学、以训促用,提升学生创新、动手、协作等能力。学校现设有招投标实训室、医护实训中心、财会商圈实训中心、汽车科技馆、舞蹈实训室、智能制造实训中心、旅航空乘高铁专业实训基地、虚拟仿真中心等专训中心。

▲招投标实训课堂

▲汽车科技馆

▲舞蹈实训室

▲急危重症护理实训室

▲智能制造实训中心

▲校史馆

▲图书馆

▲篮球馆

▲足球场



▲劳动教育智慧实践中心、安全综合馆

本科 硕士提升路径
学历提升
■统招专升本
1.大三下学期,参加全省统一组织的普通高等教育“专升本”考试报名,被省内本科院校录取后继续学习2年,按照教学计划完成全部课程,颁发本科文凭。符合学士学位授予规定的,颁发学士学位证书。毕业待遇与高考普通本科毕业生同等。
2.技能大赛免试生。在校期间参加教育部举办的全国大赛获国家级三等奖及以上(团体奖或个人)或省教育厅举办的大赛一等奖(团体奖或个人),经教育厅审核合格后可根据所学专业免试入学市(州)本科高校相同或相近专业。
3.退役士兵免试生。服役期间荣立三等功及以上奖励的高职高专退役士兵毕业生,经审核合格也可免试文化课和专业课、按照专业对口的原则升入本科院校相关专业学习。高职(专科)毕业生及在校生(含高校新生)在我省应征入伍,退役后完成高职(专科)学业的退役士兵,可免于参加文化课考试,仅参加职业适应性或职业技能综合考查。考取后进入本科院校相关专业学习。(具体以当年政策为准)
■专本衔读
学生在校期间可通过专本衔读完成本科学业,衔读的本科院校有贵州医科大学和贵州财经大学。
国际教育
学校于2019年1月获批外国留学生招收培养资格,迄今为止已先后招收来自刚果(金)、阿富汗、巴基斯坦、尼日尔等“一带一路”共建国家的留学生,积极参与教育国际交流事业,培养知华友华的国际友好使者。同时,为拓宽中国学生境外学历提升渠道,学校先后与英国、新西兰、韩国、泰国、马来西亚、俄罗斯等国家的高等本科院校开展校际交流合作。合作内容包括境外合作院校交流生、学历提升等,学生可根据个人情况毕业后申请国外大学本科或本硕连读等校校合作项目,继续提升学历,开阔视野。

▲我校留学生参观孔学堂

▲我校留学生参加迎新晚会

▲2023年“知行贵州”丝绸之路青年交流计划

奖励资助 助学圆梦
为鼓励学生勤奋好学,积极进取,保证家庭困难学生顺利完成学业,学校建立国家生源地信用助学贷款、巩固拓展脱贫攻坚成果专项学生资助、国家奖学金、国家助学金、国家励志奖学金、筑梦奖学金、学校鸿源奖学金、勤工助学、减免学费等多元化的学生奖励和资助体系,在新生报到时家庭经济有压力的学子可以通过学校设立的“绿色通道”直接办理入学,具备“奖、助、勤、免、补”五位一体的资助体系,确保学校学子不因家庭经济有压力而辍学。
1
国家奖学金
奖励标准为每年8000元/人
2
国家助学金(学校根据实际情况分为3档)
奖励标准为每年2000元-4000元/人
3
国家励志奖学金
奖励标准为每年5000元/人
4
筑梦奖学金
奖励标准为每年4000元/人
5
学校鸿源奖学金
奖励标准为每年最高6000元/人
6
生源地信用助学贷款
每年申请最高不超过16000元/人,家庭贫困学生可在户籍所在县(市、区)教育局学生资助中心申请。
6
勤工助学
校内12元/小时,月工作时长不超过40小时。
贵州省巩固拓展脱贫攻坚成果专项学生资助项目
贵州省户籍脱贫不稳定家庭学生,在学校就读期间,享受以下资助:
1.专项助学金,资助标准为1000元/生/年;
2.免(补助)学费,标准为3500元/生/年。

校园文化

▲商务学院诚信“授尺”仪式

▲城建学院“弘扬鲁班精神、争做时代工匠” 拜师仪式

▲机电学院“传承詹天佑精神、争做新时代工匠” 专业文化活动

▲医护学院护生“授帽”仪式

▲大数据学院“数据成就未来、科技改变命运”专业文化活动

▲艺术学院“以梦为马、舞动韶华”授舞鞋专业文化活动

▲旅航学院“微笑天使” 专业文化活动

▲体育学院“体育基本功展示” 专业文化活动

联系方式

扫码关注微信公众号

扫码关注学校官网

扫码关注抖音视频号

扫码关注微信视频号
了解我们的途径:

官 网:www.gzcsxy.cn
电 话(TeI) :
0851-88308085
0851-88308086
0851-88308089
0851-88308090
0851-88308091
0851-88308092
邮 编(Zip) :550025
地 址(Add):贵州省 贵阳市 花溪大学城
来校路线:
1.公共交通线路
贵阳龙洞堡机场、龙洞堡客运站:乘254路公交车至洛平公交终点站,乘402、404路公交车到贵州城市职业学院站下。
贵阳北站:乘808路公交车至大学城终点站,乘402、404路公交车到贵州城市职业学院站下。
贵阳火车站:乘255路公交车至大学城终点站,乘402、404路公交车到贵州城市职业学院站下。
贵阳金阳客运站:乘223路公交车至大学城终点站,乘402、404路公交车到贵州城市职业学院站下。
2.自驾路线
请导航搜索“贵州城市职业学院新校区”花燕路290号作为目的地。
志愿填报代码0010
欢迎填报贵州城市职业学院
我们在花溪大学城等你
